🔥4月最受访客关注类目(l分CU类目)(j)Q?/span>
茶叶-代用/ȝ茶、特D膳食营养补充剂-复合功能性保健食品、保健食品、糕点点?西式p点、饼q膨?饼干、水、饮?果蔬?酸饮料/茉?矿泉?/span>
2、核?j)品cM游热搜品🔥热元素listQ?br>
?!DOCTYPE html>
相关新闻






作者:(x)非羽|络 |点击? 0 | 旉Q?024-05-04
q_新胦(ch)q主要以用户为先Q重炚w对客L(fng)体ؓ(f)B买、高净值C买、跨境。食品类BC又以?sh)商、实体店丅R企业自采ؓ(f)丅R?br>
3?688官方物流仓配服务Q协同仓Q商家服务规?1688官方物流仓配服务Q协同仓Q下的正向配送?nbsp;逆向配送?nbsp;投诉赔付{相兛_?br>
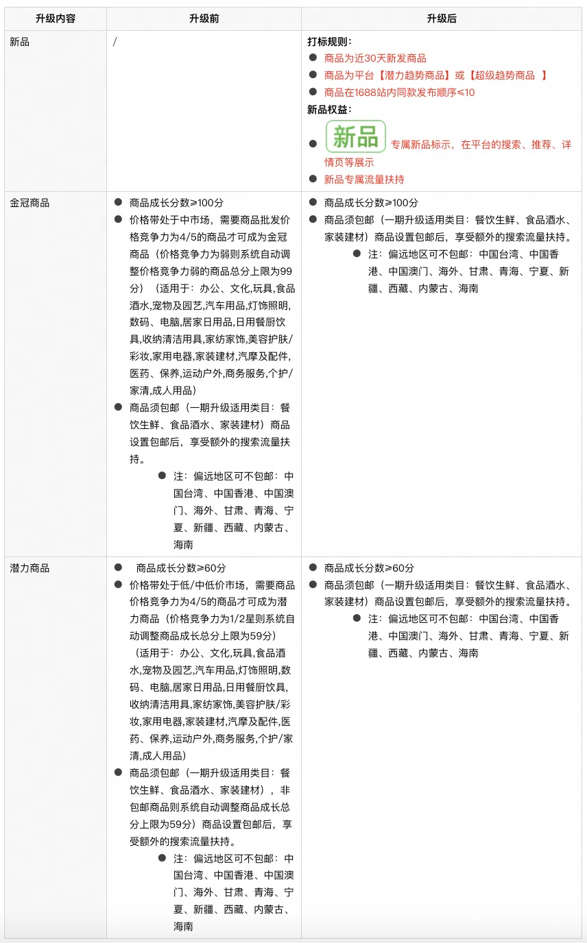
4?688现货消费品商品成长升U公?

1、食品酒水市(jng)势分析:(x)
🔥4月行业热搜高增长行业Q冷饮、水/饮料、酒cR液体^、茶叶、传l滋补品、保健食品、y克力、其他休闲食品?/span>
🔥4月商势热销商品

关键词、高增长关键词—?br>
从热搜和高增长搜索词可以看出Q到买家对于雉、特别是大包装零食,大礼包零?/span>依然有非常大的需求,搜烦(ch)人群主要集中在货架电(sh)商和直播?sh)商。其ơ,大家对于夏季的热采的产品?/span>饮料、啤酒、雪p?/span>{食品,实现?/span>高搜索、高访客、高询盘?/span>
?/span>鸡胸肉、代粉、酵素果内R轻食低脂食?/span>{搜索热度持l增长可以看?/span>夏季对于瘦n的需求也在持l增加?/span>
🔥4月最受访客关注类目(l分CU类目)(j)Q?/span>
茶叶-代用/ȝ茶、特D膳食营养补充剂-复合功能性保健食品、保健食品、糕点点?西式p点、饼q膨?饼干、水、饮?果蔬?酸饮料/茉?矿泉?/span>
2、核?j)品cM游热搜品🔥热元素listQ?br>
2024qQ1Q自然年Q餐饮生鲜行业大盘相比前两个季度有明昑֛暖趋势,特别?月䆾伴随Plus?x)员数的提升Q行业从量→访客→成交都有明显增长。Q1主要增长的数据体现在有会(x)员n份的买家Q其|站览量、成交g数、订单数、商品浏览数、商品动销数、买家数{都有所提升?span data-type="text" style="margin: 0px; padding: 0px; outline: 0px; max-width: 100%; font-weight: bold; color: rgb(224, 62, 62); overflow-wrap: break-word !important;">“小单高频采”成Z(jin)q期q_主要的采购趋ѝ?/span>
🔥方便速食、调呛_、五h_、预制菜、食用a(b)、烘焙原辅料、罐头食?/span>





zd旉为:(x)5.2-5.3
重点围绕五一?gu)必备品、五一I搭、五一攑ֿ(j)住、五一开?j)玩、五一食、五一妆{多?1?gu)场景[休假]的用户需求营造会(x)场氛围?/span>
zd期间支持包邮Q通过本次zd拉新一批供l入驅R?/span>
👉报名入口Q?/span>https://tmc.1688.com/sale/seller/activity_detail.htm?activityId=501041560153
👉zd集合Q?/span>https://show.1688.com/hyrc/promotion/uh1c2t6e.html?__pageId__=235378&wh_weex=true&cms_id=235378&__weex__=true
🆙支付宝:(x)
【大量?/span>严选×支付宝?0-5专区https://act.1688.com/home/topicDetail.htm?tid=44683
【大量?/span>严选×支付宝?0-10zdQ?/span>https://act.1688.com//home/calendarSelect.htm?spm=a262yb.25453151.0.0&tid=44738
🎉每周三PLUS?x)员日?x)
https://alidocs.dingtalk.com/i/p/WVJqzq3VdLKmYEKZ2AmoV7OWRl9BQXdb
通淘?天猫入驻
自助提交Q入ȝ?rn)皮?nbsp;http://t.nxw.so/cblbN
戌里一键入?nbsp;立马{协议Q?/span>http://mtw.so/6oI1Fz
严?食品/生鲜cȝ行业佣金?.5%
?688严选入ȝ达?gt;>https://work.1688.com/?_path_=sellerPro/2017sellerbase_yingxiao/join_single_offer_guide&childAccount=false
3、哇噢定制X支付宝码商积分兑换招商了(jin)Q?/span>
面向几千万的市(jng)Q餐饮店Q摊ȝ实体店经营者;泼天的流量,优质的买Ӟ大量的订单,让你的单品直接卖爆!
现在急招你的店铺的品c:(x)
报名入口Q?/strong>https://work.1688.com/?spm=a2638g.u_0_1001.framenav.du_47ccc.6e061768nW2CHS&_path_=sellerPro/2017sellerbase_fenxiao/mashang
搜烦(ch)zdIDQ?/strong>69
支付宝积分兑换活动介l:(x)https://peixun.1688.com/space/zgc/detail/gvNG4YZ7JneM3OddILln2PMpV2LD0oRE